| Component | Responsibility |
|---|---|
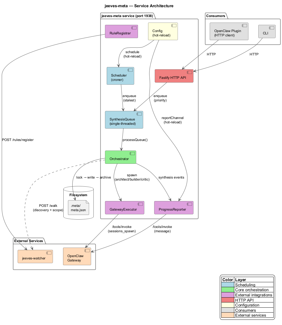
Scheduler |
Croner-based cron, discovers stalest candidate, enqueues work |
SynthesisQueue |
Single-threaded FIFO with priority support and deduplication |
GatewayExecutor |
Spawns LLM sessions via gateway /tools/invoke, polls for completion |
ProgressReporter |
Sends synthesis events to a channel via gateway /tools/invoke → message tool |
RuleRegistrar |
Registers 3 virtual inference rules with watcher at startup |
HttpWatcherClient |
Watcher HTTP client with 3-retry exponential backoff |
| Fastify server | 12 HTTP endpoints across 9 route modules |
| Config hot-reload | fs.watchFile monitors config for schedule/reportChannel/logging changes |
| Shutdown handlers | SIGTERM/SIGINT → stop scheduler → release lock → close server |


Three inference rules are registered with jeeves-watcher:
| Rule | Matches | Purpose |
|---|---|---|
meta-current |
**/.meta/meta.json |
Index live synthesis with domain tags + extracted fields |
meta-archive |
**/.meta/archive/*.json |
Index archived snapshots |
meta-config |
**/jeeves-meta{.config.json,/config.json} |
Index the service configuration |
| Service | Port |
|---|---|
| jeeves-server | 1934 |
| jeeves-watcher | 1936 |
| jeeves-runner | 1937 |
| jeeves-meta | 1938 |